HOMEd
Сама идея заняться всем этим, как и большинство хороших идей, возникла по причине банальной лени - в один прекрасный день мне не захотелось вставать с кровати, чтобы перед сном выключить во всем доме свет, и тут началось. Это история проб и ошибок длиной в несколько лет, прошедшая все этапы развития от кучи проводов и изоленты, развешенных по стенам, до вполне приличного, на мой взгляд, результата.
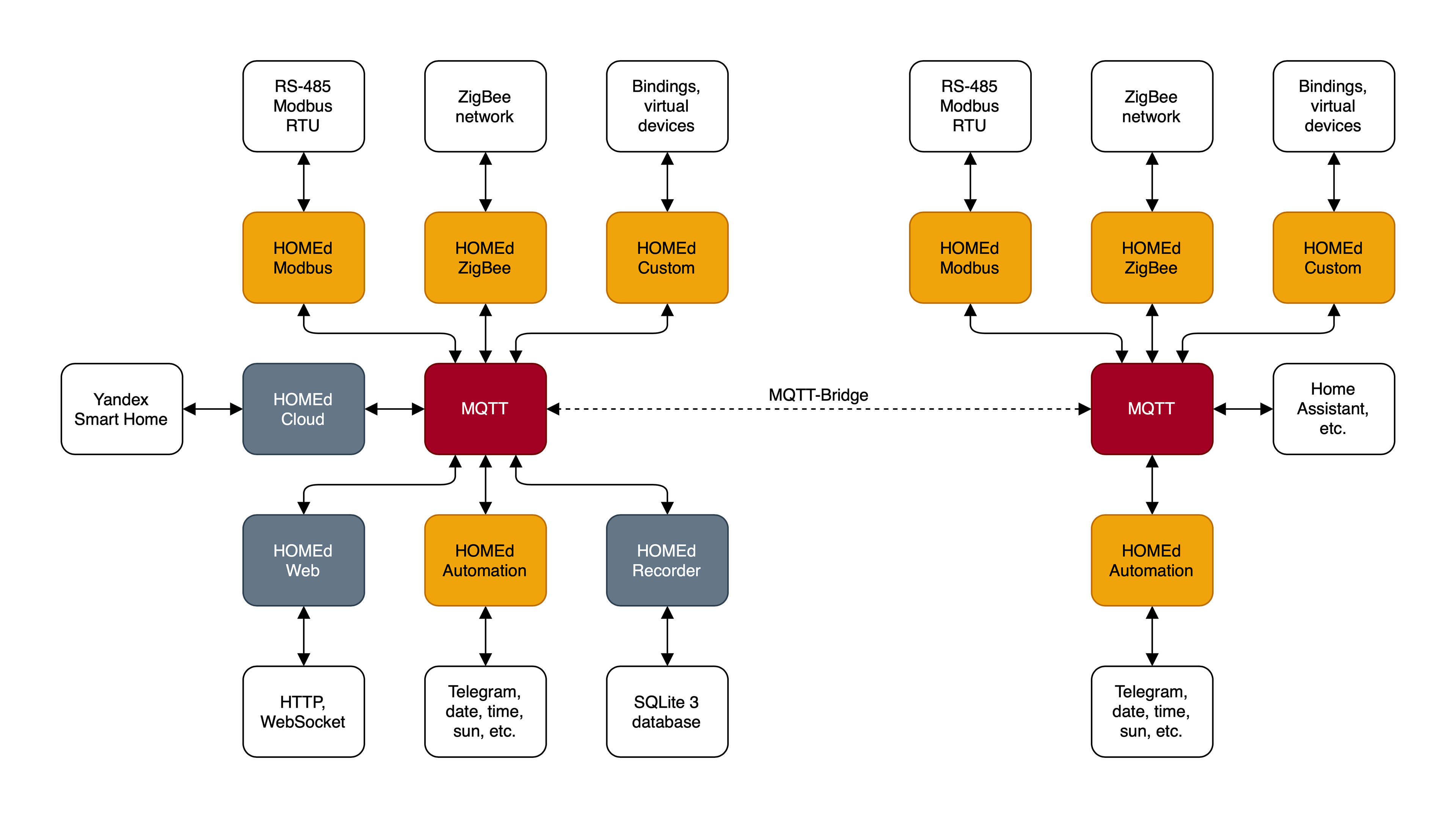
HOMEd это набор маленьких и быстрых сервисов для организации системы умного дома, среди которых есть сервисы для работы с ZigBee-сетью, веб-интерфейс, рекордер статистики, служба автоматизаций и многое другое, включая возможность интеграции с Home Assistant и Умным домом Яндекса.
Все сервисы написаны на С++ с использованием фреймворка Qt 5 и общаются друг с другом при помощи MQTT-брокера. Выглядит это приблизительно так:
Сервисы
Общие сведения
Способы установки
Для разработчиков
Полезные ссылки
- Сборник пользовательских рецептов
- Страница разработчика на GitHub
- Канал проекта в Telegram
- Первая версия этой Wiki - не обновляется с осени 2025 года

